Sanu'z World...
                                                       ...making Electronics easier

About Me

Contact      

          Assignment/Circuit Maker

     Home
     Projects
     Downloads
     Album
    Tutorials
     Useful Links
     Blog
     E-Books
 


 

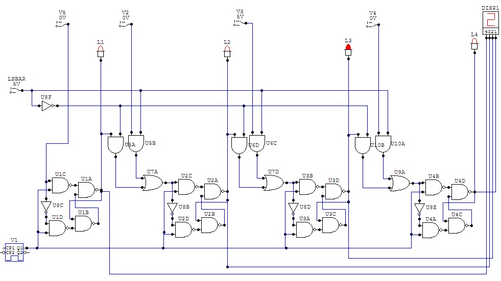
    This section is specially for the M.Tech ELDT students of Tezpur University...

    Note: The files contained in the .rar archive are in .CKT format so you can't open these files in a computer without circuit maker installed. To save right click on it then click "Save as".

  •  Circuit Maker Modules:




Home Album Xtronix Contact Links Welcome to Sanu'z World...

Online Viewers

   ©2007 Sanu'z World...

 
Free Web Hosting